千万出资代建省级美丽乡村十年遭没收 安徽临泉一招商项目引关注
2026年2月,安徽省阜阳市临泉县土陂乡李楼村一桩历时十年的美丽乡村代建项目引发社会广泛关注。2013年,徐柏林响应当地招商号召,斥资千万元代建省级美丽乡村示范项目,项目全程获村、乡及国土部门审批认可,还于2018年通过省级验收成为建设标杆。然而十年后,临泉县自然资源和规划局却以“非法占地”为由,作出没收全部建筑、罚款12万余元的行政处罚,让徐柏林的千万资金血本无归。这一巨大反转,不仅让徐柏林的合法权益受损,更让地方招商诚信与行政行为合理性遭遇强烈质疑。
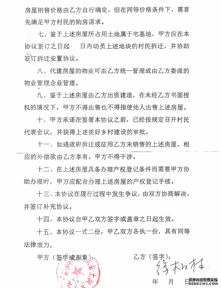
时间回到2013年,李楼村为改善村民居住条件,召开全体村民大会决议对村内旧房原址翻新,采用村委会集中土地、招商引资引进代建方的模式推进。经商多年的徐柏林响应招商政策,与李楼村村委会签订《新农村住房代建协议书》(图一),成为项目唯一出资方。按照约定,村委会负责集中土地、办理土地审批等事宜,徐柏林则承担全部建设资金。
项目立项阶段,各级部门均给予明确审批支持:李楼村提交建设申请后,土陂乡政府出具建设用地报告,临泉县国土资源局派出机构土陂乡土管所出具正式证明,确认项目符合当地土地利用总体规划(图二),各级政府为项目建设一路开绿灯。徐柏林还应土陂乡要求,代村集体缴纳了10万元土地审批相关费用,完成了当时要求的全部审批流程。
历经两年建设,李楼村美丽乡村项目顺利竣工,崭新的住宅成为当地乡村建设的样板,省、市、县、乡四级政府曾多次前往参观考察。2018年,该项目成功入选安徽省美丽乡村建设名单,成为省级示范中心村(图三),这份省级认可让徐柏林对项目的合法性充满信心。谁料项目竣工后,意外接踵而至:部分村民以土地款未付清为借口,强行霸占徐柏林出资建设的房屋,导致项目资产无法正常处置。
徐柏林多次向李楼村村委会、土陂乡政府反映情况,要求对土地款支付情况登记造册、依法处理强占行为,但相关诉求始终石沉大海。直至2022年才收到相关部门的正式回应。而令人意想不到的是,就在问题迎来转机的同年,临泉县自然资源和规划局突然对该项目启动调查,并于2024年作出行政处罚决定,认定徐柏林与合作方未经批准擅自占地建设,责令退还土地,没收16379.38平方米建筑物及3421.25平方米硬化地面,同时处以126158.76元罚款。
这一处罚决定让徐柏林难以接受。他表示,项目从立项到建设,全程持有村、乡及国土部门出具的正规审批文件,自己基于对政府部门的合理信赖支出千万资金,十年来从未有任何一级政府部门告知项目手续存在欠缺或建设行为涉 嫌违法,如今突然被认定违法并直接顶格处罚,毫无征兆且不合情理。而这起事件背后的诸多核心问题,也亟待相关部门给出合理解答。
首先是审批与处罚的矛盾亟待理清。徐柏林的建设行为全程基于政府部门的审批认可,且按要求代付了土地审批费用,若项目真属违法建设,当初作出审批意见的相关部门是否存在履职不当,又该承担何种法律责任,目前尚无明确说法。其次是处罚对象的合理性存疑,该项目是村委会发起的集体旧房改造项目,村委会是土地审批的法定义务主体,却未被追究任何责任,仅有实际出资方被处罚,权责明显不对等。
更关键的是,相关部门直接剥夺了当事人补办手续的权利,违背司法精神。根据最高人民法院相关批复及司法判例,对于因历史因素、非当事人过错导致手续欠缺且土地使用符合规划用途的,应优先允许补办手续。该项目占地符合当地土地利用总体规划,徐柏林也多次表示愿意配合补办任何手续,但相关部门未履行任何通知补办程序,直接作出没收建筑的顶格处罚,与最高法的司法指引相悖。
更让徐柏林心寒的是,自己出资的房屋被村民强占,政府部门未及时处理,反而遭遇项目被没收,而没收后的房屋又交由土陂乡政府代管,当初的项目发起方和审批方不仅无责,还实际取得了房屋的管理权。反观事件各方,当地政府部门的不作为、乱作为未被追责,部分村民强占房屋的行为未受处理,反而出现“闹者得益、守信者受损”的不良导向,让正常出资购房的村民也倍感寒心。
这起千万出资代建的省级美丽乡村示范项目十年后遭没收的事件,不仅关乎一位出资商的切身利益,更关乎地方政府的招商诚信、行政行为公信力,以及乡村建设领域的营商环境。在安徽各地持续优化营商环境、大力倡导招商诚信的背景下,临泉县相关部门究竟该如何回应公众的诸多疑问,如何妥善解决这一历史遗留问题,如何依法保障资方的合法权益,社会各界将持续关注。


图一、徐柏林与李楼村签订的《代建协议》

图二:2013年临泉县自规局出的土地合规证明


图三:安徽省省级美好乡村名单